国务院关于同意继续在中国(上海)自由贸易
试验区临港新片区暂时调整适用
有关行政法规规定的批复
国函〔2024〕204号
上海市人民政府,商务部、司法部:
你们关于继续在中国(上海)自由贸易试验区临港新片区暂时调整适用有关行政法规规定的请示收悉。现批复如下:
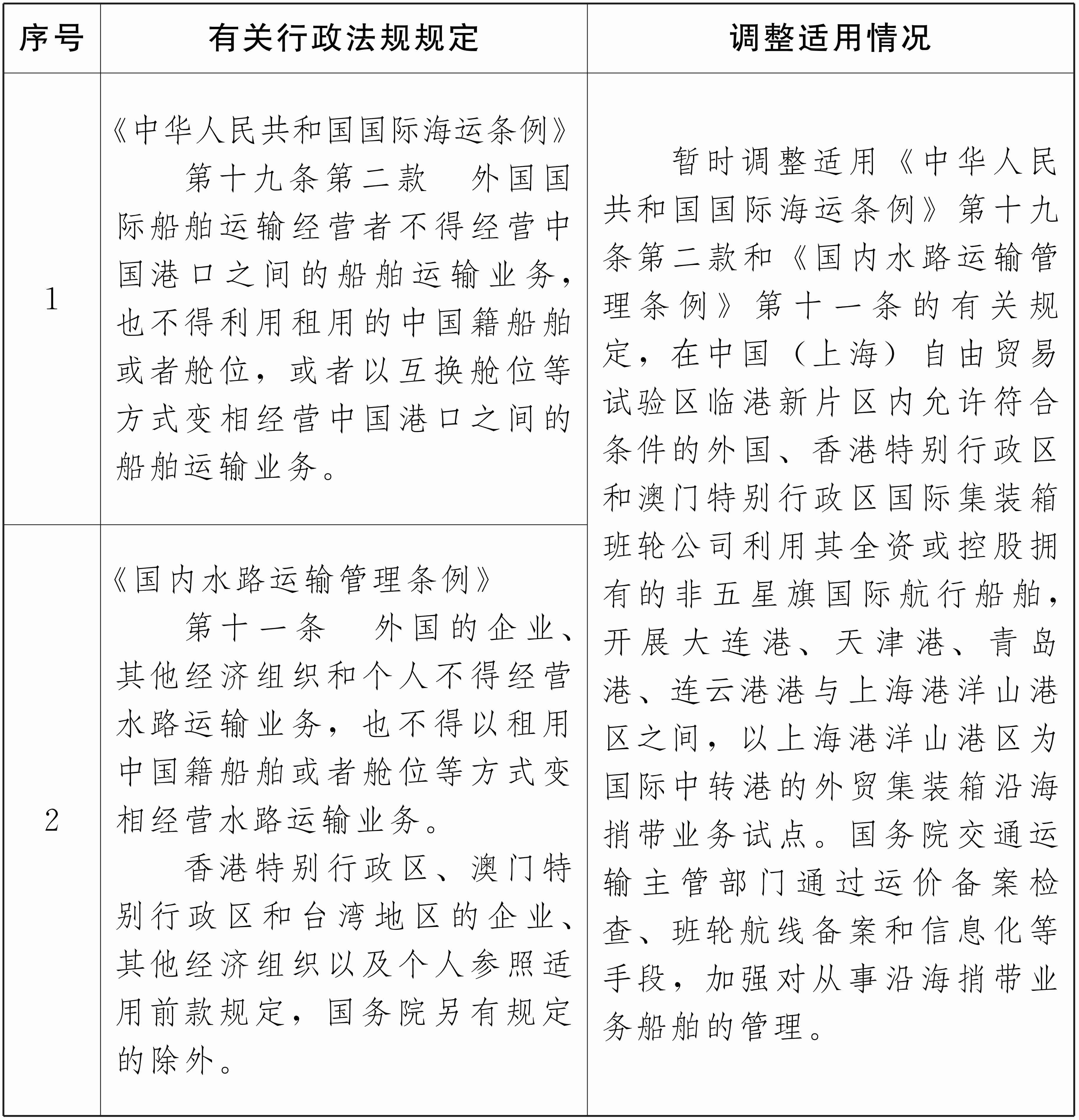
一、按照《国务院关于印发中国(上海)自由贸易试验区临港新片区总体方案的通知》(国发〔2019〕15号),同意自2025年1月1日起至2027年12月31日,在中国(上海)自由贸易试验区临港新片区暂时调整适用《中华人民共和国国际海运条例》、《国内水路运输管理条例》的有关规定(目录附后)。
二、国务院有关部门、上海市人民政府要根据上述调整,及时对本部门、本市制定的规章和规范性文件作相应调整,完善相适应的管理制度。
三、国务院将根据中国(上海)自由贸易试验区临港新片区改革开放措施的试验情况,适时对本批复的内容进行调整。
附件:国务院决定在中国(上海)自由贸易试验区临港新片区暂时调整适用的有关行政法规规定目录
国务院
2024年12月30日
(此件公开发布)
附 件
国务院决定在中国(上海)自由贸易试验区
临港新片区暂时调整适用的
有关行政法规规定目录
