政府信息公开

重大建设项目招投标

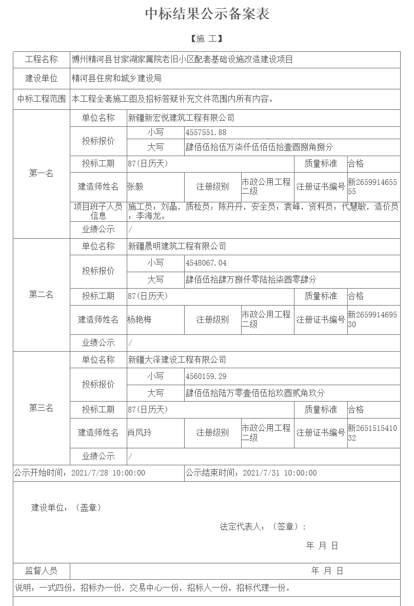
博州精河县甘家湖家属院老旧小区配套基础设施改造建设项目中标结果公示

日期:2021-07-29

来源:招标办

分享:

网站链接:
  • 国家及部委网站
    人力资源和社会保障部
    工业和信息化部
    商务部
    住建部
    科技部
    教育部
    交通运输部
    农业农村部
    自然资源部
    司法部
    外交部
    民政部
    公安部
    财政部
    水利部
    卫生健康委员会
    文化和旅游部
    中央纪委国家监委
    发改委
    民委
    国资委
    生态环境部
    广电总局
    中国民用航空局
    中国气象局
    中国地震局
    国家中医药管理局
    外国专家局
    林业局
    体育总局
    外汇管理局
    海洋局
    粮食局
    机关事务管理局
    审计署
    海关总署
  • 省区市政府
    北京
    上海
    天津
    重庆
    江苏
    山东
    浙江
    安徽
    福建
    江西
    广东
    广西
    湖北
    湖南
    河南
    黑龙江
    吉林
    辽宁
    内蒙古
    河北
    山西
    四川
    贵州
    云南
    海南
    西藏
    陕西
    甘肃
    宁夏
    青海
    新疆
    台湾
    香港
    澳门
    新疆生产建设兵团
  • 区政府部门
    发展和改革委员会
    教育厅
    科技厅
    科技厅
    工业和信息化厅
    民族事务委员会
    公安厅
    民政厅
    司法厅
    财政厅
    人力资源和社会保障厅
    自然资源厅
    生态环境厅
    住房和城乡建设厅
    交通运输厅
    水利厅
    农业农村厅
    商务厅
    文化和旅游厅
    卫生健康委员会
    应急管理厅
    外事办公室
    审计厅
  • 地州市政府
    伊犁哈萨克自治州
    塔城地区
    阿勒泰地区
    克拉玛依市
    昌吉回族自治州
    乌鲁木齐市
    哈密市
    吐鲁番市
    巴音郭楞蒙古自治州
    阿克苏地区
    克孜勒苏柯尔克孜自治州
    喀什地区
    和田地区
  • 县市网站
    博乐市政府网
    阿拉山口市政府网
    温泉县政府网
  • 常用链接
    博尔塔拉新闻网
  • 备案序号:新ICP备05001072号-1

    政府网站标识码:6527220001

    新公网安备65272202000101号